Đáp án bài tập Hàm truyền tương đương của mạch hồi tiếp dương | Học phần Kỹ thuật điều khiển tự động | HCMUT - Trường Đại học Bách khoa - Đại học Quốc gia TP.HCM
Ở đây có bộ đáp án bài tập Kỹ thuật điều khiển tự động hay nhất với ngân hàng câu hỏi lớn lên đến hơn 100 câu và "vô cùng sát đề" của các trường đại học.
Có nhiều loại đề thi Kỹ thuật điều khiển tự động khác nhau, mỗi loại có mục đích và cấu trúc riêng. Dưới đây là một số loại đề thi phổ biến:
- Đề thi trắc nghiệm: Giúp kiểm tra kiến thức cơ bản và khả năng tư duy nhanh của sinh viên. Các câu hỏi trắc nghiệm thường bao gồm các khái niệm, định nghĩa và quy luật.
- Đề thi tự luận: Đánh giá khả năng phân tích và lập luận của sinh viên. Các câu hỏi tự luận thường yêu cầu sinh viên giải thích các khái niệm, phân tích các tình huống thực tế và đưa ra các giải pháp.
- Đề thi kết hợp: Bao gồm cả câu hỏi trắc nghiệm và tự luận, giúp đánh giá toàn diện kiến thức và kỹ năng của sinh viên.
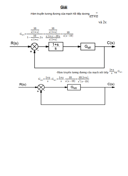
Đáp án bài tập Kỹ thuật điều khiển tự động của trường Đại học Bách khoa - Đại học Quốc gia TP.HCM:


Xem thêm các tài liệu hay, chi tiết khác:
TOP Việc làm "HOT" dành cho sinh viên:
Được cập nhật 30/09/2025
117 lượt xem